Beranda
Jaminan Mutu
Akademik
Profil Lulusan
Capaian Pembelajaran
Pedoman Akademik
Rencana Pembelajaran Semester
Kurikulum
Penelitian
Inovasi Penelitian dan PKM
Keahlian Penelitian
Mahasiswa dan Alumni
Job Fair
Beasiswa
Prestasi Mahasiswa
International Admission
Kegiatan Kemahasiswaan
Profil
Sambutan Ketua Program
Visi dan Misi
Akreditasi
Sumber Daya Manusia
Fasilitas
Struktur Organisasi
Informasi
Berita
Pengumuman
Agenda
Galeri
Acara
PPID
Informasi Wajib Berkala
Informasi Tersedia Setiap Saat
Informasi Yang Dikecualikan
Informasi Diumumkan Serta Merta
Informasi Regulasi
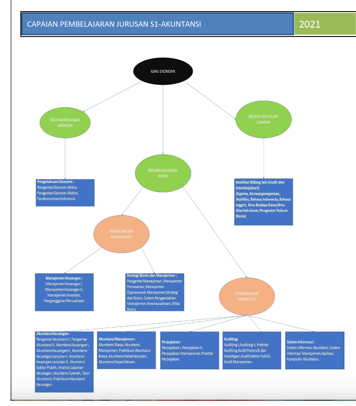
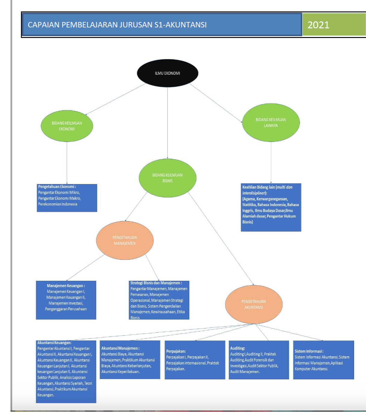
Capaian Pembelajaran
Beranda
Konten
Copyright
2024
|Universitas Mulawarman